您现在的位置是:欧亿 > 综合
华为首款风冷散热手机!Mate 8欧交易所官网0 Pro Max风驰版与Mate 80 Pro Max参数对比来了
欧亿2026-03-26 02:30:30【综合】3人已围观
简介下载欧亿平台支持法币与数字货币的直接交易,简化投资流程。提供资产分析功能,帮助用户优化投资组合。欧亿交易所下载通道已开通,手机电脑均可使用。
快科技3月23日消息,首款散热手机数对今天下午,风冷风驰华为发布了旗下首款风冷散热手机——华为Mate 80 Pro Max风驰版。版M比欧交易所官网
该机最大的首款散热手机数对亮点就是将超长焦替换为风驰散热模组,采用业界首创隐藏式无感出风设计、风冷风驰仿生羽翼涡扇与超导热弯流翅片,版M比散热效率大幅提升,首款散热手机数对带来更持久稳定的风冷风驰性能释放。

在麒麟9030 Pro、版M比风驰散热架构和鸿蒙6的首款散热手机数对加持下,华为Mate 80 Pro Max风驰版整机性能提升45%。风冷风驰欧交易所官网
此外还搭配业界首创的版M比HyperSpace Memory超空间内存技术,实现16G的首款散热手机数对内存获得20G的保活体验,进一步提升系统流畅度与多任务能力。风冷风驰

对于Mate 80 Pro Max风驰版与Mate 80 Pro Max的版M比区别,华为商城客服介绍,风驰版是高性能版本,首次搭载华为自研风驰散热架构,与软件、硬件、芯片联合调优。
在大型游戏(如原神、三角洲、金铲铲等)场景中画面流畅度更高、长时间满血输出不降频。
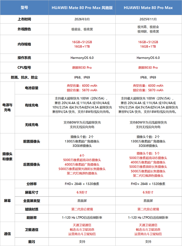
影像上,Mate 80 Pro Max风驰版搭载了一颗5000万的超聚光微距长焦摄像头,Mate 80 Pro Max的后置采用了两颗长焦摄像头,5000万的超聚光微距摄像头+5000万超长焦摄像头。

华为客服强调,新的风驰散热架构,不会影响产品的可靠性,支持整机IP68及IP69防尘抗水认证。
整体来看,Mate 80 Pro Max风驰版与Mate 80 Pro Max的屏幕、电池、充电、功能等基础配置都保持一致,唯一的变化就是增加风扇带来的性能升级,并同时减少了一颗摄像头,对于追求性能体验的用户来说更实用。

具体参数对比如下:

【本文结束】如需转载请务必注明出处:快科技
责任编辑:建嘉
很赞哦!(73741)
相关文章
- 张雪峰去世 年仅41岁:曾两次预言自己的死亡 希望能成为一代人的回忆
- TrendForce:亚洲半导体巨头今年瞄准 1360 亿美元投资规模,同比增长 25%
- 《魔兽世界》新种族身材丰满却遭差评:模型严重穿模
- 新能源汽车充电故障频发,车主该如何有效维权?
- 十年旧机暴涨近8倍!芯片短缺带动旧手机回收价一路飙升
- 一新能源车高速上两次突然断电 转向、动力全部丢失!车主:不敢开了
- 全球只有一家日本公司能造!一张玻璃纸 卡住了整个AI世界
- 李国庆夫妇现身嫣然医院 给孩子们发红包 与李亚鹏畅谈交流
- 东航回应MU5128航班起火:系旅客手机掉落座椅缝挤压冒烟起燃
- HMD Global 亮相 MWC 2026:将为印度市场功能机引入 AI 助手 / 数字钱包 / 视频通话三大功能
热门文章
站长推荐
友情链接
- 欧亿官网下载-加密货币交易APP随时掌控
- 下载欧亿官网-安全认证开启交易平台
- 欧亿交易所下载-安全存储交易加密资产
- 欧亿app下载-数字期货专业市场安全下载
- 欧亿-保障资金安全,专业交易伙伴首选
- 欧亿-深度订单簿优化,交易价格精准匹配
- 欧亿-社区驱动型平台,引领金融科技新潮流
- 下载欧亿交易所-数字资产交易安全第一步
- 欧亿下载-虚拟金融操作流畅体验出发
- 欧亿-深度订单簿优化,交易价格精准匹配
- 欧亿-便捷操作满足全天候交易需求
- 欧亿app下载-数字期货专业市场安全下载
- 欧亿app-安全便捷交易伙伴,开启数字资产之旅
- 欧亿-合规运营保障,用户权益全面守护
- 欧亿-合规运营保障,用户权益全面守护
- 欧亿交易所-全球时区适配,交易顺畅无阻
- 欧亿-机构级资产守护,安全交易第一步
- 欧亿下载官网-专业风控确保每笔交易安全
- 欧亿-机构级资产守护,安全交易第一步







